Contoh Gambar Informasi

Oct 12, 2020

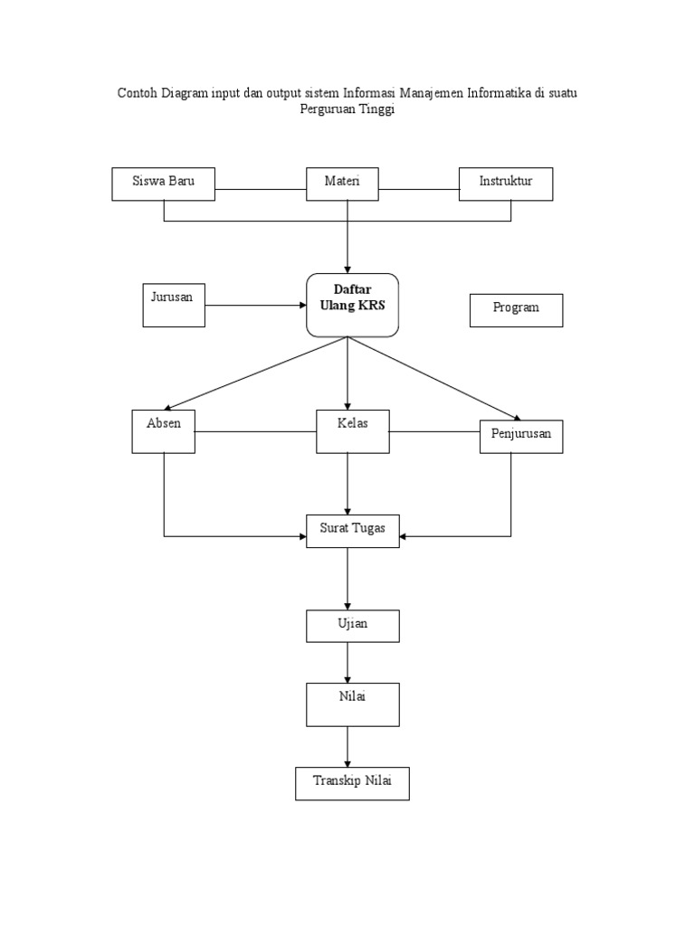
Contoh Informasi - Pengertian, Fungsi Dan Jenis-Jenis Pengertian Informasi: Fungsi, Ciri, Jenis Dan Contohnya Pengertian Informasi Beserta Fungsi & Jenis-jenis Informasi (Lengkap) Konsep Dasar dan Contoh Sistem Informasi Manajemen - Ilmu Ekonomi ID GAMBARAN UMUM SISTEM INFORMASI DAN TEKNOLOGI INFORMASI - Hidayatullah Contoh project sistem informasi Pengertian, Tujuan Dan Contoh Sistem Informasi Akuntansi Lengkap CONTOH INFORMASI NONVERBAL | berbagi semua link 9 Contoh Sistem Informasi dalam Kehidupan Sehari-Hari DOC) PENERAPAN DAN CONTOH SISTEM INFORMASI PADA AKTIVITAS MANUSIA SEHARI-HARI | efranta pinem - Academia.edu Contoh dari Sistem Informasi Psikologi | Endahendaho Pengertian, Contoh, Perbedaan Data dan Informasi Lengkap – Pelajaran Sekolah Online SISTEM INFORMASI MANAJEMEN Konsep Dasar Informasi dan Sistem Informasi - ppt download Pengertian dan contoh bentuk informasi nonverbal Sistem Informasi Manufaktur | Zwar Site Contoh Sistem Informasi Mahasiswa dengan PHP (Final) - KETUTRARE Teknologi Informasi (TI) dan Sistem Informasi (SI) Data dan Informasi Tugas sim dewi-yananto mihadi putra se,m.si-artikel Sistem Informasi … Pengertian Informasi dan Contohnya (Ciri, Fungsi, dan jenis) DOC) Contoh Iklan Informasi | Setya Rinii - Academia.edu Keterkaitan antara Data, Informasi, dan Pengetahuan – astrieadw Bagus Darmawan: Contoh Sistem Informasi di sebuah Hotel disertai Data, Prosses dan Informasinya Teori Lengkap tentang Sistem Informasi Penjualan/Pemasaran menurut Para Ahli dan Contoh Sistem Informasi Penjualan/Pemasaran – Jasa Pembuatan Skripsi dan Tesis 0852.25.88.77.47 (WA) Konsep Sistem Informasi Manajemen dan Contoh Studi Kasusnya – Welcome Teknologi Informasi - Pengertian dan Contoh - PINTERPandai 12 Contoh Sistem Informasi Manajemen dan Aplikasi Penerapannya - Materi Dosen Gis Bab3 Manakah Berita Yang Mengandung Informasi Di Bidang Pendidikan | SILABUS BENTUK - BENTUK INFORMASI NONVERBAL | Sukma-kun Laporan Informasi (Pengertian, Tujuan, Contoh DOCX) Pengertian Contoh dan Model Sistem Informasi Manufaktur Contoh Penerapan Sistem Informasi Sistem Informasi Geografis - Subsistem, Komponen, Cara, Contoh 5 Contoh Sistem Informasi Manajemen - Pusat Kampus SISTEM INFORMASI MANAJEMEN - ppt download Pengertian Sistem Informasi: Tujuan, Komponen dan Contoh Contoh Sistem Informasi Sekolah PHP Sistem Informasi Akuntansi – PengusahaMuslim.com Pembahasan Lengkap Teori Sistem Informasi Kepegawaian Menurut Para Ahli dan Contoh Tesis Sistem Informasi Kepegawaian – Jasa Pembuatan Skripsi dan Tesis 0852.25.88.77.47 (WA) Bab 3: Data dan Manajemen Pengetahuan Contoh Data dan Informasi di Dalamnya - Script Source Code – Contoh Program Aplikasi PHP Pengertian, Contoh Sistem Informasi Berbasis Web “PDF” Model Dan Contoh Sistem Informasi Manufaktur Bisnis Online Ratih: Jenis Dan Contoh Sistem Informasi Pentingnya Sistem Informasi Laboratorium – Patologi Klinik CONTOH SISTEM INFORMASI DALAM SISTEM INFORMASI AKUNTANSI – Accounting Pengertian Sistem Informasi : Tujuan, Fungsi, Contoh | dosenpintar Buku Sistem Informasi Akuntansi (Beserta Contoh Penerapan Aplikasi Sia Sederhana Dalam Umkm) | Shopee Indonesia Contoh website Sistem Informasi Sederhana Sistem Informasi Manajemen : Arti, Fungsi, Contoh, dan Manfaatnya Contoh Aplikasi CRUD Sistem Informasi Kampusku – Duniailkom Mengenal Sistem Informasi Manajemen Dan Manfaatnya Untuk Bisnis - Qwords Mekanisme Keterbukaan Informasi Publik - Pemerintah.net Penerapan Sistem Informasi Manajemen untuk Meningkatkan Kinerja Perusahaan Halaman all - Kompasiana.com Bagaimana Data Menjadi Informasi Serta Contohnya Pengertian Sistem Informasi Manajemen Menurut Para Ahli,Fungsi,Tujuan PPT - Contoh-contoh Sistem Informasi pada Bisnis-bisnis Keuangan PowerPoint Presentation - ID:406682 Contoh Sistem Informasi Manajemen dalam Perusahaan / Organisasi 9 Contoh Sistem Informasi dalam Kehidupan Sehari-Hari Contoh contoh sistem informasi pada bisnis-bisnis Daftar Informasi Yang Dikecualikan Tahun 2018 – Kelurahan Josenan Aplikasi Sekolah Sistem Informasi Sekolah Terpadu - Wong Multimedia Indonesia Informasi: Pengertian, Jenis, Ciri, Tujuan, Manfaat dan Contoh Kumpulan Contoh Sistem Informasi yang Wajib Anda Ketahui | Kodingin Pembahasan Lengkap Teori Sistem Informasi Teknologi Informasi Menurut Para Ahli dan Contoh Tesis Sistem Informasi Teknologi Informasi – Jasa Pembuatan Skripsi dan Tesis 0852.25.88.77.47 (WA) Sistem Informasi Online Bebasis Web Pengiriman Barang Contoh Surat Lamaran Kerja berdasarkan Informasi Staf Perusahaan SISTEM INFORMASI AKUNTANSI DAN SISTEM INFORMASI KEUANGAN - ppt download PPT - SISTEM INFORMASI MANAJEMEN Contoh Kasus Etika dan Sosial Dalam Sistem Informasi. Oleh: PowerPoint Presentation - ID:6057717 Data dan Informasi: Pengertian, Contoh dan Perbedaan (Lengkap) Pentingnya Sistem Informasi Laboratorium – Patologi Klinik Pengertian Informasi Adalah: Definisi, Fungsi, Jenis, Contoh Informasi Informasi dan Ketentuan Pembayaran — Bolasalju Apa Itu Website? Simak Pengertian, Jenis & Manfaatnya! DOC) CONTOH SISTEM INFORMASI AKUNTANSI PADA PERUSAHAAN | Risnu Ikut-ikutan - Academia.edu EFEKTIFITAS SISTEM INFORMASI ” (Tugas 1 : Sistem Informasi Manajemen) | restandana 4 Perbedaan Data dan Informasi Serta Contoh Lengkapnya Penerapan Dan Contoh Sistem Informasi Pemasaran Pada Perusahaan contoh sistem informasi kesehatan puskesmas | Bunafit Komputer Contoh Kartu Informasi Akun SSCASN DIKDIN 2019 - informasi Seputar Guru Sebutkan lima contoh informasi nonverbal - Brainly.co.id Buku Sistem Informasi Akuntansi (beserta contoh penerapan aplikasi) DATA, INFORMASI, DAN DOKUMEN ELEKTRONIK Mari Menulis Surat! - Pusat Sumber Daya Buruh Migran Contoh Aplikasi Sistem Informasi Geografis Contoh Diagram Input Dan Output Sistem Informasi Manajemen Informatika Di Suatu Perguruan Tinggi Contoh Sistem Informasi Travel and Tour dengan PHP dan MySQL Pembahasan Lengkap Teori Sistem Informasi Manajemen Keuangan Menurut Para Ahli dan Contoh Tesis Sistem Informasi Manajemen Keuangan – Jasa Pembuatan Skripsi dan Tesis 0852.25.88.77.47 (WA) Contoh Jurnal Sistem Informasi Pemasaran | jurnal indonesia Sistem Informasi dalam Perusahaan, Jenis Sistem Utama dalam Organisasi, Hubungan Sistem dengan Sistem yang Lain, Proses Bisnis & Sistem Informasi, Contoh Proses Bisnis Fungsional | DuniaKuMu | Laman 2 Contoh Pengisian Form Informasi Jabatan Fungsional Pengertian Sistem Informasi : Pengertian, Karaktersitik, Contoh, Komponen | dosenpintar Konsep Manajemen Sistem Informasi Pada Usaha Restoran Contoh Surat Lamaran Kerja Berdasarkan Informasi Dari Media Sosial Contoh informasi verbal dalam bentuk grafik - Brainly.co.id Contoh Karya Seni Rupa Daerah di Indonesia Kelas 5 PDF) SISTEM INFORMASI MANAJEMEN KEAMANAN INFORMASI Data dan Informasi: Perbedaan, Hubungan, Faktor, Manfaat PPT - CONTOH HASIL PELAKSANAAN ANALISIS DAN PERANCANGAN SISTEM INFORMASI PowerPoint Presentation - ID:5417801 Sistem Informasi Pondok Pesantren – Pengertian dan Jenis-Jenisnya

Contoh Gambar Bendera Morse

Contoh Gambar Doodle Huruf