Gambar Instalasi Listrik Sederhana

Oct 13, 2020

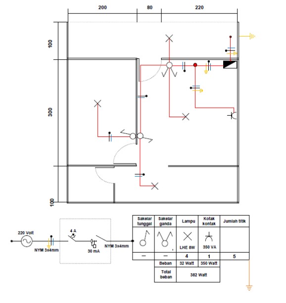
contoh soal dan contoh pidato lengkap : Gambar Rangkaian Instalasi Listrik Rumah Sederhana Cara pemasangan instalasi listrik sederhana di rumah - YouTube Instalasi Listrik Rumah Tangga | Materi Prakarya Kelas 9 Semester 1 anam: Panduan Lengkap Instalasi Listrik Rumah Sederhana INSTALASI LISTRIK 1 PHASE Definisi :… - Jasa instalasi listrik cilacap selatan wa 088215492959 | Facebook Instalasi listrik – instalasi listrik rumah, gedung, cafe, hotel dan perkantoran Dasar – Dasar Instalasi Listrik – catatan harian CARA MEMASANG INSTALASI LISTRIK RUMAH PRIBADI - contoh soal dan contoh pidato lengkap : Gambar Rangkaian Instalasi Listrik Sederhana Visio gambar rumah 45 Cara Memasang dan Tips Instalasi Listrik Rumah Tangga Tugas prakarya kel.aan Cara memasang instalasi listrik rumah - [PDF Document] Perancangan Instalasi Listrik Rumah Tangga dan Gedung, Ini Tahapannya! contoh soal hasil kali skalar dua vektor: Instalasi Listrik Rumah Sederhana Panduan Merancang Gambar Instalasi Listrik | Sharing Kelistrikan Teknik Perencanaan Instalasi Listrik Rumah Tangga Yang Benar dan Efisien Contoh Gambar Instalasi Listrik Sederhana Instalasi Listrik - Jayawan Instalasi Listrik Rumah Sederhana Satu Tingkat | bagasaryaa Instalasi Listrik Rumah dengan Memahami Wiring Diagram - Listrik-Praktis Instalasi Listrik di Rumah Tinggal | Mikirbae.com Instalasi Listrik Rumahan - Aplikasi di Google Play Gambar Instalasi Listrik Rumah Sederhana - Teknik Elektro Tugas praktikum instalasi listrik anam: Instalasi Listrik di rumah 1 Phase Sederhana DIAGRAM] Wiring Diagram Instalasi Rumah Sederhana FULL Version HD Quality Rumah Sederhana - CORONADELVISTA.DATAJOB2013.FR 45 Gambar Rangkaian Instalasi Rumah Sederhana Gratis Terbaik - Gambar rumah Laporan Sistem Instalasi Listrik instalasi listrik rumah tangga sederhana | Listrik, Teknik listrik, Rumah Page 82 - PRAKARYA KLS 9-SMT2 PROPOSAL PERANCANGAN INSTALASI LISTRIK RUMAH TIPE 70 / 135 – CARNEGIE SKEMA SAMBUNGAN ANTAR KABEL INSTALASI LISTRIK RUMAH – Amanitekno TAHAPAN PERANCANGAN INSTALASI LISTRIK RUMAH ??Diagram Pemipaan . 5 Diagram satu garis 1 fase 2 group Rekap beban dan arus . 6 Denah Rumah 2 lantai. 7 . 8 Diagram satu garis . 9 . 10 - [PDF Document] Persyaratan Instalasi Listrik Contoh Denah Rumah Instalasi Listrik Contoh Denah Rumah Sederhana Autocad | Desain Rumah Modern Pemasangan Instalasi Listrik Rumah Tinggal Dua Lantai Cara Memasang Instalasi Listrik Rumah yang Benar - Idwebpulsa Langkah - langkah Instalasi / pemasagan listrik di rumah sendiri - terbaru INSTALASI RUMAH TINGGAL dan pengawatan - ppt download Menghitung rincian bahan untuk instalasi listrik rumah - Tempat kita berbagi ilmu Instalasi Listrik Studio Penyiaran - ppt download instalasi listrik prakarya kelas 9. - YouTube Instalasi listrik dasar Berbagi IDEA Tujuh Langkah Hemat Rencanakan Instalasi Listrik - Semua Halaman - iDEA SKEMA SAMBUNGAN ANTAR KABEL INSTALASI LISTRIK RUMAH – Amanitekno Cara memasang instalasi listrik rumah - [PDF Document] instalasi listrik kak pengertian instalasi listrik rumah sederhana itu apa kak?? - Brainly.co.id DOC) Ilustrasi instalasi listrik rumah sederhana | Qurrata’ Ayyunin - Academia.edu Rangkaian Instalasi Listrik Dengan Sakelar Tukar Penjelasan Rangkaian Listrik (Seri, Paralel dan Campuran) Graha Teknik - Jasa Instalasi Listrik | Rumah, Denah rumah, Listrik 5 Software Diagram Listrik Gratis Terbaik | Brankaspedia - Blog ulasan teknologi Gambar Instalasi Listrik Rumah Sederhana Belajar Rangkaian Listrik Dengan Benar Beserta Contoh Soal Skema mesin las listrik sederhana -
PROPOSAL INSTALASI PERUMAHAN SEDERHANA – Judul Situs Modul instalasi bangunan sederhana DIAGRAM] Wiring Diagram Instalasi Rumah Sederhana FULL Version HD Quality Rumah Sederhana - CORONADELVISTA.DATAJOB2013.FR contoh instalasi listrik sederhana: June 2018 [MATERI LENGKAP] Rangkaian Listrik dan Penjelasannya! Dasar-dasar instalasi listrik - ppt download PELATIHAN INSTALASI LISTRIK RUMAH TINGGAL DESA BINAAN BARU KEC. BELAWANG KAB. BARITO KUALA Jasa Instalasi Listrik Pontianak - Tukang Listrik - Pontianak, Indonesia | Facebook - 11 Foto Kisi Pre Test dan Post Test Skema Sambungan Antar Kabel | Listrik di Rumah 5 Software Diagram Listrik Gratis Terbaik | Brankaspedia - Blog ulasan teknologi [MATERI LENGKAP] Rangkaian Listrik dan Penjelasannya! instalasi listrik prakarya kelas 9. - YouTube Memasang Instalasi Listrik Rumah, Tahapan dan Peralatan Skema Instalasi Listrik Rumah Sederhana + Gambar Bisa Dipraktekkan, Ini 7 Cara Hemat Merencanakan Instalasi Listrik, Saklar & Stop Kontak Berdekatan - Tribun Kaltim JOBSHEET PRAKTIKUM 1 WORKHSOP INSTALASI PENERANGAN LISTRIK Gambar Rangkaian Instalasi Listrik Untuk Rumah Minimalis SKEMA SAMBUNGAN ANTAR KABEL INSTALASI LISTRIK RUMAH – Amanitekno Denah Rumah Bertingkat Sederhana Perencanaan Instalasi Listrik Rumah Bertingkat Dua Lantai | Desain Rumah Modern DIREKTORAT JENDERAL KETENAGALISTRIKAN Contoh ?· Contoh gambar instalasi listrik sederhana untuk rumah… merangkai instalasi listrik penerangan sederhana - e Identifikasi Kebutuhan Komponen Instalasi Listrik Visio gambar rumah 45 Cegah Kebakaran akibat Instalasi Listrik, Lakukan Hal Sederhana Ini : Okezone Economy Referensi Gambar Denah Rencana Instalasi Listrik DWG (File AutoCAD) - Asdar Id BUKU INFORMASI MEMASANG INSTALASI LISTRIK BANGUNAN SEDERHANA (RUMAH TINGGAL, SEKOLAH, RUMAH IBADAH) KTL.IK02.118.01 PENGARUH STRATEGI TRAINING MODEL TERHADAP HASIL BELAJAR DALAM PEMBELAJARAN INSTALASI LISTRIK SEDERHANA DAN REPARASI ALAT-ALAT L DOC) MATERI TEKNIK INSTALASI LISTRIK -1 | dara lamerdian - Academia.edu Wiring Diagram Instalasi Listrik Rumah Diagram Base Website Listrik Rumah - FREEFAMILYTREEDIAGRAMS.ALTJ.FR Rangkaian Listrik Seri, Paralel, dan Campuran | idschool Memasang Stop Kontak Itu Mudah, Ikuti Langkah Berikut - Sepulsa Instalasi Listrik 3 Phase dan Perencanaannya disertai Gambar Ilustrasi 5. Coba buatlah rancangan rangkaian listrik sederhana seperti pada senter. Tentukan alat dan - Brainly.co.id Perancangan Trainer Instalasi Penerangan Sebagai Media Pengembangan Instalasi Listrik PH 3.2 Rekayasa Kelas 9 Quiz - Quizizz Gambar. 14. pengawatan PH MATERI PELATIHAN BERBASIS KOMPETENSI SEKTOR LISTRIK SUB SEKTOR INSTALASI PEMANFAATAN TENAGA LISTRIK MEMELIHARA DAN MEMPERBAI MENGGAMBAR INSTALASI LISTRIK SEDERHANA - ppt download LISTRIK INSTALASI RUMAH SEDERHANA - PDF Download Gratis Panduan Cara Memasang Instalasi Listrik Rumah yang Baik dan Benar Panduan Belajar Instalasi Listrik Rumah Terlengkap for Android - APK Download Gambar 026. Denah Instalasi Listrik Dan AC Lantai 1 .dwg

Gambar Biru Polos

Gambar Kipas Kertas